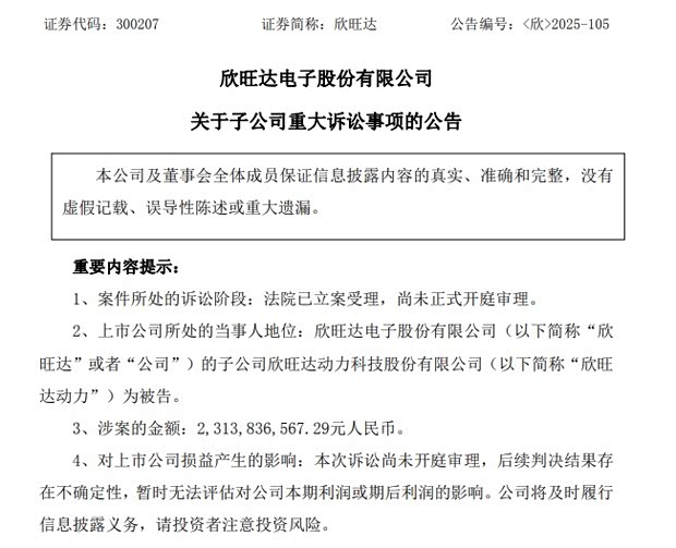
[汽车之家 资讯] 近日,根据欣旺达公告披露,其全资子公司欣旺达动力科技股份有限公司(下称“欣旺达动力”)因买卖合同纠纷被威睿电动汽车技术(宁波)有限公司起诉,涉案金额高达23.14亿元人民币。根据公告,该案已由浙江省宁波市中级人民法院正式立案受理,案号为(2025)浙02民初1870号,目前尚处于未开庭审理阶段。

起诉原因是,原告方主张,欣旺达动力在2021年6月至2023年12月期间交付的电芯存在严重质量问题,导致其遭受重大经济损失,故提出包括赔偿损失、承担鉴定与律师费用及全部诉讼费用在内的多项诉求。目前来看,这是国内一起罕有因交付电芯出现质量问题而和客户对簿公堂的动力电池制造商。

此外,欣旺达在公告中称,截至本公告披露日,公司及合并报表范围内子公司生产经营一切正常。本次诉讼尚未开庭审理,后续判决结果存在不确定性,暂时无法评估对公司本期利润或期后利润的影响。公司将按照企业会计准则规范,结合案件进展情况进行相应的会计处理,最终对公司利润的影响金额以会计师审计确认后的数据为准。
同时还表示,公司正在积极寻求合理的处理方案,加强与相关方的沟通与协商,争取尽快妥善解决相关诉讼事项。 公司将持续关注事项进展情况,并严格按照有关法律法规的规定和要求,履行信息披露义务。
原告方威睿电动汽车技术(宁波)有限公司,隶属于吉利控股集团,吉利旗下多家车企品牌都使用过欣旺达生产的电池电芯。而此次纠纷集中于2021年至2023年交付的电芯,彼时正值欣旺达动力加速拓展动力电池业务的关键阶段。年报显示,2021至2023年,欣旺达的动力电池收入分别为29.33亿元、126.87亿元、107.95亿元。

根据公开资料显示,smart旗下车型2022款smart精灵#1(参数|询价)的电芯品牌是威睿电动,从公告来看,威睿电动提供的电池电芯就是欣旺达交付的,而不少smart车主就曾因为电池电芯异常,以赠送动力电池权益被通知进店更换电池。(编译/汽车之家 毕业)
